Сообщение от
Mihail rimini
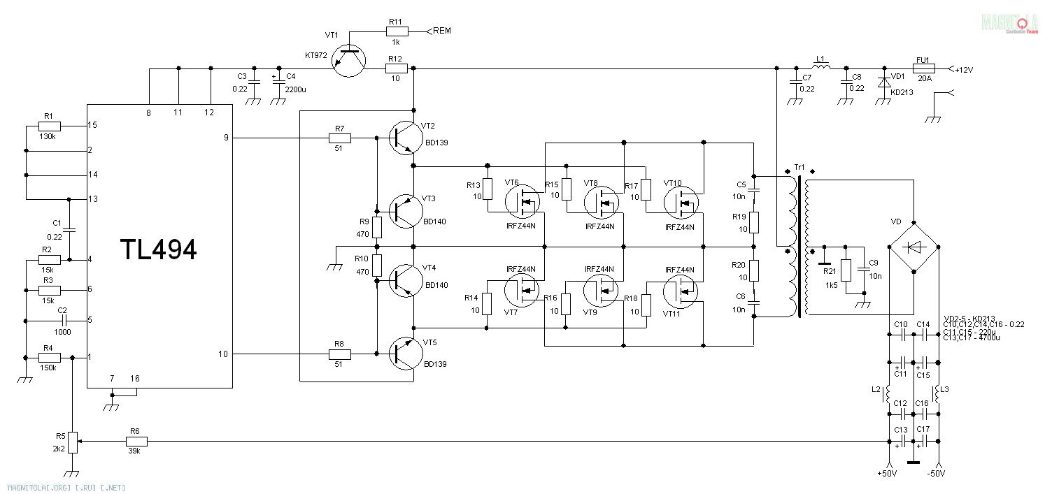
Парни помогите разобраться есть 2 уся оба пришли с битым левым каналом перегрев. для проверки выпаял все мосфеты и в простое без них включается жрет 0,7 ампера но греются 3 хреновины, что это такое понять и найти в нете не могу то ли диодные сборки то ли термокомпенсаторы хз.
Так вот припаиваю все мосфеты обратно усь работает включается но начинает даже на простое жрать 4-5 итд ампер * это вроде как не правильно ну и эти 3 фигни греются ...
Ткните пальцем че почитать или как понять что энто такое и для чего оно и чего он так амперы жрет.
просто инфы по Audisob нет, хоть и живу в Италии...
Заранее спасибо всем