по моему это вообще транзюки УМа, хотя хз как там сделано, я его в руках не держал.
Вид для печати
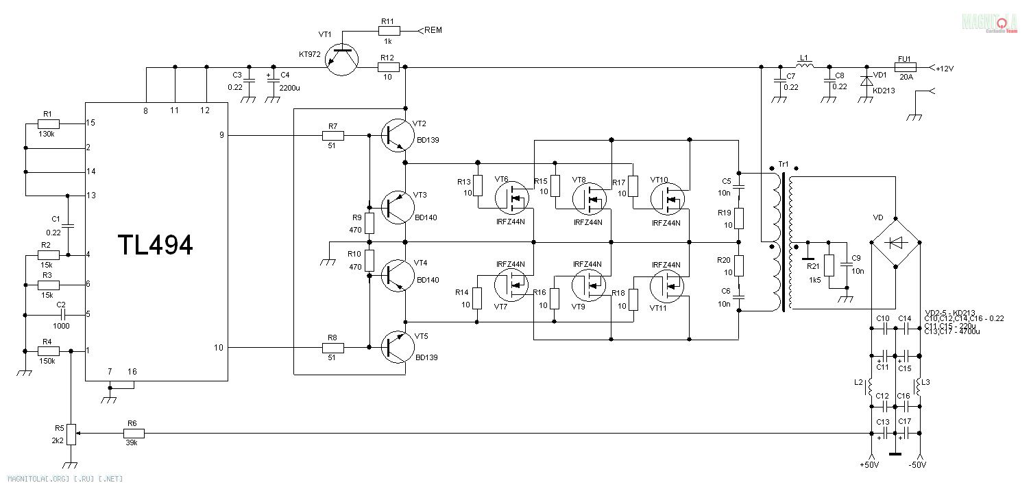
Вот схема простейшего преобразователя напряжения:
Вложение 894384
На вторичке мостик диодный собран на диодах.Лучше отдайте в ремонт знающим людям,капризные эти усилители,очень капризные.Одной заменой деталей не обойтись: нужно исследовать причину,которая случилась и от чего это произошло.,
Проверь все ли выводы трансов на месте, не отвалились( на кексах часто отваливаются вывода и коротят трансы), а лучше как советуют уже раз 5 в ремонт отдай кто знает их а то ремонт может потом обойтись дороже чем он стоит.