подскажите правильно ли я отметил красным конденсаторы которые относятся к ПН ? Вложение 915370
Вид для печати
подскажите правильно ли я отметил красным конденсаторы которые относятся к ПН ? Вложение 915370
К ПН относятся и те что вы не указали, большие и маленькие и еще меньше.
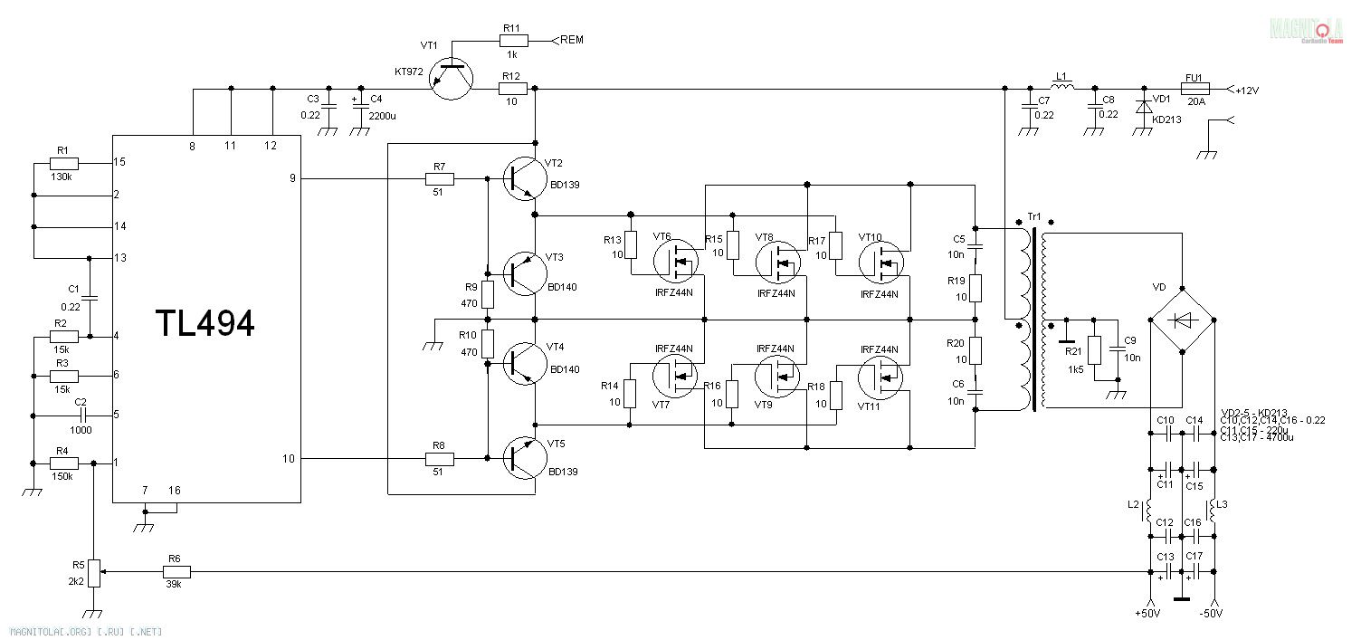
Это нужно смотреть по какой части БП вопрос,по преобразователю напряжения до вторичной обмотки или после неё.Это тоже относится к БП. Простейшая схема выглядит так:
Вложение 915546