Нужно узнать номинал резистора. Помогите пожалуйста.
Приветствую заглянувших.
У друга сгорело ЗУ для АКБ к видеокамерам. Сгорело по причине КЗ на проводах к которым вешаются АКБ.
ЗУ Панасоник AG B640 (два выхода по 12В 1.3А для зарядки двух АКБ и один 12В 4А для подключения самой камеры без АКБ (на сколько я понял))
Разобрал, с виду все красиво, даже запах гари выветрился, хотя он был в момент когда ЗУ вышло из строя, но на одном резисторе слезли надписи явно от перегрева, тестером он не звонится, только если поставить на 200КОм цифры есть но они плавают 250-120.
Я так понимаю что это мощный резистор и сопротивление в нем должно быть не большое, в районе 5-1 Ом, но как узнать сколько должно быть точно?
Пытался найти ЭЛ схему в инете - не удалось. (На плате он обозначен маркировкой R18)
Фото прилагаю:
03.06.2016, 22:36
gena60
Re: Нужно узнать номинал резистора. Помогите пожалуйста.
Цитата:
Сообщение от Dydits
Я так понимаю что это мощный резистор и сопротивление в нем должно быть не большое, в районе 5-1 Ом,
Правильно понимаете,обычно ставится проволочный резистор,но нужно убедиться в работе самого источника.Фото платы бы,а не резистора.В какой цепи он участвует,не понятно в теме.,
03.06.2016, 23:07
Dydits
Вложений: 3
Re: Нужно узнать номинал резистора. Помогите пожалуйста.
Цитата:
Сообщение от gena60
Правильно понимаете,обычно ставится проволочный резистор,но нужно убедиться в работе самого источника.Фото платы бы,а не резистора.В какой цепи он участвует,не понятно в теме.,
Вот фото вскрытого прибора и крупным планом место где стоял резистор R18
03.06.2016, 23:46
Dydits
Re: Нужно узнать номинал резистора. Помогите пожалуйста.
А если его аккуратно разбить и измерять сопротивление оставшегося провода, ведь он скорее всего в одном месте расплавился?
04.06.2016, 09:50
maisteroleg
Re: Нужно узнать номинал резистора. Помогите пожалуйста.
Верное решение. Но малореальное. Судя по фото это ШИМ стабилизатор тока и резистор как раз определяет этот ток. В похожих схемах его номинал 0,05-0,2 Ома, вряд-ли Вы сможете его замерить. Второе- при исправной схеме он сгореть не может, стабилизатор при КЗ ограничит ток или вообще отключиться. Третье- у Вас три цепи зарядки- не работают все три? Я бы поставил 1 Ом и далее подбирал по току зарядки.
04.06.2016, 11:22
Dydits
Re: Нужно узнать номинал резистора. Помогите пожалуйста.
На передней панели два выхода 12В 1.3А названы Batteru gharge , над ними диоды которые при полном заряде сигнализируют, и один 12В 4А DC out над ним нет ни какой индикации (наверное для подключения камеры без АКБ.
---------- Сообщение добавлено 04.06.2016 в 19:16 ----------
Получается изменяя номинал этого резистора, будет изменятся ток подаваемый для заряда АКБ?
---------- Сообщение добавлено 04.06.2016 в 19:41 ----------
Есть из кроссовера резистор в керамической оболочке 5W 1Ом, его можно попробовать?
Обычно если чтото выходит из строя, то видно визуально или вздутие, или потемнение, краска облезшая или еще чего. А тут же все красиво, только резистору амба.
При включении в розетку этого ЗУ между точками пайки сгоревшего резистора показывает 26вольт.
04.06.2016, 20:01
gena60
Вложений: 1
Re: Нужно узнать номинал резистора. Помогите пожалуйста.
Цитата:
Сообщение от maisteroleg
Третье- у Вас три цепи зарядки- не работают все три?
Это правильно,что не работают.Шим служит для стабилизации тока,а резистор ставится в цепи ключевого транзистора,ограничивая ток.Не зря я об этом сказал:
Цитата:
Сообщение от gena60
но нужно убедиться в работе самого источника
Нужно проверить детали в этой цепи(резистор просто так не сгорает,если они исправны).
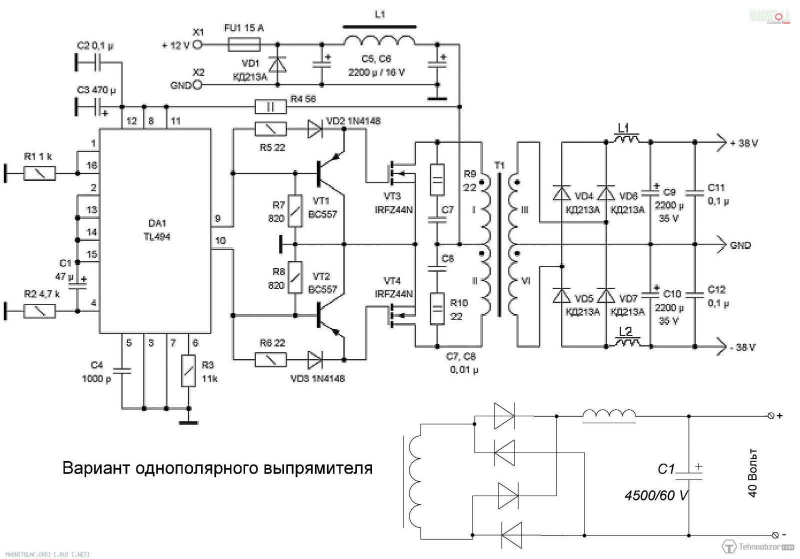
Примерно так это выглядит на TL494: Вложение 1012604
Понять принцип организации нужно,может и один транзистор стоять.Резистор обычно ставится по подаче питания полевого транзистора(вкратце пока так - рисуйте схему на бумаге,чтобы понятнее было всем - я это делаю автоматически и все простейшие схемы держу в голове) .,
04.06.2016, 20:58
Dydits
Re: Нужно узнать номинал резистора. Помогите пожалуйста.
Поставил резистор из кросса на 1Ом, ЗУ на ХХ выдает 19В, если вешаю лампочку на 5Вт то показывает 0.43А и 18.6В, при лампочке на 21Вт 1.38А и 7.8В (начинает звинеть дроссель, на фото он рядом с местом где стоял резистор над радиатором для диода), если беру лампочку на 55Вт, то напруга 6.7В и ток 3.45А.
Если перевожу в режим "ДЦ оут" то на выходе на ХХ напруга 14В лампочки горят с нормальной яркостью, при лампочке на 55Вт появляется нормальный гул трансформатора под нагрузкой.
Может ЗУ уже работает?
---------- Сообщение добавлено 04.06.2016 в 21:15 ----------
Это ЗУ изначально предназначено для АКБ от видеокамер, но им заряжают АКБ свинцово кислотные для детских электромобилей 12В 7А и 12А.
Завтра привезут разряженный АКБ, попробую повесить его и померять какие значения напруги и тока будут при зарядке, и тут же вопрос: какие должны быть цифры при зарядке АКБ?
Владелец данного ЗУ утверждает, что оно очень хорошо заряжало АКБ, более полно чем идущее в комплекте с ЭЛ-мобилем.
04.06.2016, 21:31
gena60
Re: Нужно узнать номинал резистора. Помогите пожалуйста.
Цитата:
Сообщение от Dydits
Поставил резистор из кросса на 1Ом, ЗУ на ХХ выдает 19В, если вешаю лампочку на 5Вт то показывает 0.43А и 18.6В, при лампочке на 21Вт 1.38А и 7.8В (начинает звинеть дроссель, на фото он рядом с местом где стоял резистор над радиатором для диода)
Заряд аккумулятора не активная нагрузка,поэтому лампочка будет лишней для испытаний.Лучше взять аккумулятор и проконтролировать ток заряда по амперметру,включить его последовательно в цепи.
Цитата:
Сообщение от Dydits
Завтра привезут разряженный АКБ, попробую повесить его и померять какие значения напруги и тока будут при зарядке, и тут же вопрос: какие должны быть цифры при зарядке АКБ?
Цифры относительные могут быть,но контроль тока заряда останется в предпочтении - это будет сразу видно о процессе заряда.Заряд импульсами мало вероятен в данном ЗУ.,
04.06.2016, 21:49
Dydits
Re: Нужно узнать номинал резистора. Помогите пожалуйста.
Цитата:
Сообщение от gena60
Цифры относительные могут быть,но контроль тока заряда останется в предпочтении - это будет сразу видно о процессе заряда.Заряд импульсами мало вероятен в данном ЗУ.,
Имеется в виду, что в начале зарядки ток должен быть в районе 1.3А (как заявлено) а к концу зарядки он должен уменьшаться?
Ну а вольтаж ведь тоже не должен быть выше 16В?
---------- Сообщение добавлено 04.06.2016 в 21:52 ----------
В кроссе откуда я выпаял резистор есть еще один на 2.7Ом, может его подоткнуть и проверить что изменится на лампочках, или нет смысла и все измерения проводить на АКБ?
04.06.2016, 21:53
gena60
Re: Нужно узнать номинал резистора. Помогите пожалуйста.
Цитата:
Сообщение от Dydits
Ну а вольтаж ведь тоже не должен быть выше 16В?
С аккумулятором всё по другому происходит -внутренняя ЭДС влияет,поэтому по мере заряда ток может уменьшаться,примерно так по простому скажу.,
04.06.2016, 22:58
maisteroleg
Вложений: 1
Re: Нужно узнать номинал резистора. Помогите пожалуйста.
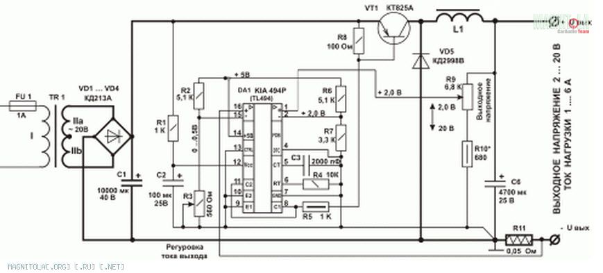
Чтобы понять принцип работы более подходит такая схемка: Вложение 1012678
R11- датчик тока, при увеличении тока через него на нем увеличивается падение напряжения и 494 уменьшает скважность и соответственно напряжение на выходе, стабилизируя тем самым ток на выходе. Ток задается R3 и не зависит от заряженности аккумулятора или от того, что подключено на выходе- лампочка на5 или 55 Ватт. В Вашем случае, судя по надписях, ток должен быть 1,3 А. Поставьте 1+2,7 Ом и посмотрите также на лампочках. Проблема может быть, если выбило вход у микросхемы, но их полно в компьютерных блоках питания.
05.06.2016, 13:25
Dydits
Re: Нужно узнать номинал резистора. Помогите пожалуйста.
Сейчас повесил еще один резистор на 1Ом (паралельно) по идее сопротивление уменьшилось вдвое.
Показания на лампочках особо не изменились:
(было - стало)
ХХ 19.2-19В
5Вт 18.6-18.5В 0.43-0.43А
21Вт 7.8-7.8В 1.38-1.43А
55В 6.7-6.53В 3.45-3.4А
По предложенной схеме мой резистор очень похож на R11, так же соединен с дросселем и транзистором после чего релле которое меняет выходы.
Может уже и не мудрить больше ничего, такие цифры и должны быть?
05.06.2016, 13:35
maisteroleg
Re: Нужно узнать номинал резистора. Помогите пожалуйста.
Вам увеличивать сопротивление нужно до тех пор, пока не начнется ограничение по току 1,3А!
05.06.2016, 18:46
Dydits
Re: Нужно узнать номинал резистора. Помогите пожалуйста.
Цитата:
Сообщение от maisteroleg
Вам увеличивать сопротивление нужно до тех пор, пока не начнется ограничение по току 1,3А!
Значит подключить лампу на 55Вт и уменьшать номинал резистора до тех пор пока ток снизится до 1.3А.
05.06.2016, 19:31
maisteroleg
Re: Нужно узнать номинал резистора. Помогите пожалуйста.
:facepalm: Поставте 3,7 Ома.
05.06.2016, 20:11
gena60
Re: Нужно узнать номинал резистора. Помогите пожалуйста.
Цитата:
Сообщение от Dydits
Может уже и не мудрить больше ничего, такие цифры и должны быть?
Учесть нужно одно,что лампочка - это не АКБ и ток меняется в зависимости от её заряда:
06.06.2016, 00:12
Dydits
Re: Нужно узнать номинал резистора. Помогите пожалуйста.
Цитата:
Сообщение от maisteroleg
:facepalm: Поставте 3,7 Ома.
Немного не понял, Вы же говорили, что эти резисторы малого сопротивления и я наврядли смогу его измерить, да и в предложенной вами схеме стоит 0.05Ом (схема Панасоника в принципе похожа но обвязка намного сложнее (деталей гораздо больше)).
Я сразу поставил один резистор в 1Ом и сделал замеры, потом в паралель добавил еще один на 1Ом, уменьшив сопротивление в двое, цифры не изменились, отсюда следует, что логичнее уменьшать сопротивление дальше, пока цифры замеров не приблизятся к заявленным. Вы же вдруг предлагаете увеличить сопротивление. Чего так?
Цитата:
Сообщение от gena60
Учесть нужно одно,что лампочка - это не АКБ и ток меняется в зависимости от её заряда:
Завтра сын усадит аккумуляторы и вечером возьму один в дом для замеров так сказать с правильной нагрузкой.
06.06.2016, 00:25
maisteroleg
Re: Нужно узнать номинал резистора. Помогите пожалуйста.
Это схема автомобильного зарядного Ампер на 10, у Вас на 0,13, почти в 100раз меньше. На малом сопротивлении малое падение напряжения и микросхема "думает" что ток мал и позволяет ему увеличиватся. У Вас есть 1Ом и 2,7Ома, поставьте их последовательно.
06.06.2016, 19:06
Dydits
Re: Нужно узнать номинал резистора. Помогите пожалуйста.
Цитата:
Сообщение от maisteroleg
Это схема автомобильного зарядного Ампер на 10, у Вас на 0,13, почти в 100раз меньше. На малом сопротивлении малое падение напряжения и микросхема "думает" что ток мал и позволяет ему увеличиватся. У Вас есть 1Ом и 2,7Ома, поставьте их последовательно.
Сейчас посмотрел точно: два по 1.6А для зарядки или один на 4А для питания чего либо.
06.06.2016, 20:46
gena60
Re: Нужно узнать номинал резистора. Помогите пожалуйста.
Цитата:
Сообщение от Dydits
Завтра сын усадит аккумуляторы и вечером возьму один в дом для замеров так сказать с правильной нагрузкой.
Это будет правильнее,чем лампочки.У меня есть АА аккумуляторы,которые ЗУ не видит,но лабораторным источником питания успешно заряжаются - фонарику хватает этого,вторая жизнь им даётся,после отработанного ресурса.,:wink3:
06.06.2016, 23:06
Dydits
Re: Нужно узнать номинал резистора. Помогите пожалуйста.
Повесил АКБ (свинцово кислотный) на 12А, ток (при включении) в течении 10сек плавно растет с 0.5 до 1.24А и на этой отметке рост прекращается и далее в течении нескольких минут стоит на месте (дольше не мерял, нету времени заниматься), напряжение с 13.1В за минуту растет до 13.4В, это при двух паралельно подключенных резисторах по 1Ом, если один из нихок откидываю (при включенном питании и подключенном к ЗУ АКБ), то ток падает мгновенно до 0.62А и стоит на месте, напруга плавно в течении нескольких мин падает до 13.16В, подкидываю снова в паралель второй резистор и напруга снова медленно растет до 13.4В.
Резистор (5Вт) во время заряда АКБ немного греется на ощупь 40-50 град, это критично?
Правильно ли я понял, что если поставить резистор на 0.25Ом, то получу ток заряда 1.55А?
Нужно ли доводить ток заряда до заявленных 1.6А, или можно оставить 1.24А при 0.5Ом, с учетом того, что этим ЗУ будут заряжаться АКБ разных калибров на 7 и 12А приблизительно 50 на 50?
Можно ли ставить одновременно на заряд два АКБ разных номиналов например один на 7 другой на 12А?
---------- Сообщение добавлено 06.06.2016 в 23:23 ----------
Цитата:
Сообщение от Dydits
Резистор (5Вт) во время заряда АКБ немного греется на ощупь 40-50 град, это критично?
Имелось в виду, что греется резистор.
---------- Сообщение добавлено 07.06.2016 в 09:13 ----------
В итоге оставил этот АКБ на ночь на зарядку при 1.24А, через 7 часов прихожу, а он пыхтит как самовар, аккум конкретно нагрелся, пробки по комнате валяются. Получается, что ЗУ само не отключилось после полного заряда АКБ.
08.06.2016, 00:06
gena60
Re: Нужно узнать номинал резистора. Помогите пожалуйста.
Цитата:
Сообщение от Dydits
дольше не мерял, нету времени заниматься),
Теория уже пройдена в теме,дальше время нужно для её подтверждения и только.,