Вложений: 1
GTA 475 перестал включаться (вопрос из простейшей теории электроцепей :) )
На днях обнаружил что музыка в машине как то внезапно перестала ласкать слух. Через полдня дошло что перестал работать усь:)
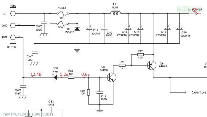
Разобрал, внутри классическая схема питания на TL494. Рванул было традиционно менять ключи, саму TL494, и обвязку, но притормозил, увидев что сама микруха ничем не запитывается (0В по питанию, RMT ON на схеме). Теперь вопрос, что, скорее всего, означают данные замеры? (ниже) Схемотехнику в школе учил плохо, и не уверен что всё в данной схеме понял правильно. Насколько мне видится - странно ведет себя стабилитрон, а также довольно необъяснимое творится далее в обычном делителе (Ожидаю напряжение, равное половине напряжения после стабилитрона, а там всего 0.6В). Поясните пожалуйста. Также, подскажите, если я после стабилитрона подам 7.5В или около того, это достаточно безопасно, и должно запитать схему?
Вложение 1033892
Re: GTA 475 перестал включаться (вопрос из простейшей теории электроцепей :) )
Стабилитрон ведет себя нормально, прозвоните транзисторы Q5 и Q6.
Re: GTA 475 перестал включаться (вопрос из простейшей теории электроцепей :) )
Ок, буду разбирать и прозванивать. Поясните двоечнику, почему на выходе стабилитрона не 7.5 В?
Re: GTA 475 перестал включаться (вопрос из простейшей теории электроцепей :) )
Стабилитрон стабилизирует напряжение на своих выводах. В данной схеме он отнимает от входного свои 7,5 Вольт. 12,4-7,5=4,9
Re: GTA 475 перестал включаться (вопрос из простейшей теории электроцепей :) )
Цитата:
Сообщение от
maisteroleg
Стабилитрон стабилизирует напряжение на своих выводах. В данной схеме он отнимает от входного свои 7,5 Вольт. 12,4-7,5=4,9
Дубина я ... Спасибо!)))
Re: GTA 475 перестал включаться (вопрос из простейшей теории электроцепей :) )
вытащить Q6 и на его коллектор подать REM напрямую. если заведется - менять ключи )))
Re: GTA 475 перестал включаться (вопрос из простейшей теории электроцепей :) )
Цитата:
Сообщение от
maisteroleg
прозвоните транзисторы Q5 и Q6.
...тут главное утечку посмотреть,возможно один из переходов транзистора неисправен.
Цитата:
Сообщение от
A!exT
вытащить Q6 и на его коллектор подать REM напрямую. если заведется - менять ключи
....если есть БП с ограничением тока,дабы не наделать лишнего без осциллографа.,есличо
Re: GTA 475 перестал включаться (вопрос из простейшей теории электроцепей :) )
Цитата:
Сообщение от
A!exT
вытащить Q6 и на его коллектор подать REM напрямую. если заведется - менять ключи )))
В общем транзисторы выпаял, прозвонил, все рабочие, попробовал без Q6 - заводится и работает! С q6 и массой на базе работает тоже. С обеими транзисторами - .... РАБОТАЕТ!! В чем было дело, блин, так и не понял)))
Цитата:
Сообщение от
gena60
...тут главное утечку посмотреть,возможно один из переходов транзистора неисправен.
...если есть БП с ограничением тока,дабы не наделать лишнего без осциллографа.,есличо
В роли БП у меня дохлый аккум от скутера. Не знаю какая у него отсечка, но стартер скутера не крутит))))
Re: GTA 475 перестал включаться (вопрос из простейшей теории электроцепей :) )
Цитата:
Сообщение от
dROb
В роли БП у меня дохлый аккум от скутера. Не знаю какая у него отсечка, но стартер скутера не крутит)
Может тока не хватает для запуска БП?!.,
Re: GTA 475 перестал включаться (вопрос из простейшей теории электроцепей :) )
Дело изначально заложено в техпроцессе производства данных усилителей... раз плата снята, возмите и пропаяйте все сплошняком... холодная пайка и кольцевые трещины в них обычное дело...