DLS ma41 Щелчки после выключения .
Здравствуйте . Проблема такая - после выключении магнитолы раздаются громкие щелчки причем из разных каналов . Усилитель подключен в поканальном режиме . Причем чем дольше усилитель был включен - тем дольше будет щелкать ~ 20-40 секунд . Щелкает очень сильно , боюсь как бы диффузоры не по отрывались . Еще заметил - в момент щелчка зеленый светодиод становится желтым .https://www.youtube.com/watch?v=pqtlfB0zvdw
К сожалению микрофон снижает чувствительность и ролике кажется что щелкает не сильно , на самом деле щелкает очень сильно . Носил усилитель в ремонт , поменяли теплопроводную пасту и устранили якобы кучу косяков , на самом деле изменений ни каких я не заметил . И проблему "ремонтеры" так и не нашли . Хотя мне кажется - так искали .
Re: DLS ma41 Щелчки после выключения .
Цитата:
Сообщение от
Fenox
Проблема такая - после выключении магнитолы раздаются громкие щелчки причем из разных каналов
Что происходит,если все РСА отключить от усилителя?! - ситуация не изменяется?!
Напряжение на ремоте какое в момент отключения(если есть)?!.,
Re: DLS ma41 Щелчки после выключения .
Вообще то при выключении ГУ усилитель должен выключится ремоутом магнитолы... а у вас как подключено?
Проверяем напряжение на контакте rem, если меньше 12 вольт, то ищите проблему либо в проводке либо в ГУ.
Re: DLS ma41 Щелчки после выключения .
Цитата:
Сообщение от
gena60
Что происходит,если все РСА отключить от усилителя?! - ситуация не изменяется?!
Напряжение на ремоте какое в момент отключения(если есть)?!.,
Пробовал РСА снимать с усилителя и напряжение на ремот подавать перемычкой с + питающего кабеля .Симптомы те же . Напряжение на ремоте пока не измерял .
---------- Сообщение добавлено 17.07.2016 в 23:23 ----------
Цитата:
Сообщение от
Lexx69
Вообще то при выключении ГУ усилитель должен выключится ремоутом магнитолы... а у вас как подключено?
Проверяем напряжение на контакте rem, если меньше 12 вольт, то ищите проблему либо в проводке либо в ГУ.
Именно от магнитолы и подключено , 12 вольт на ремоте есть .
---------- Сообщение добавлено 18.07.2016 в 13:46 ----------
Добавил видео с замером напряжения на клемме ремота и поведением светодиода во время щелчков . https://www.youtube.com/watch?v=lYOBJVaMEe4
Вложений: 2
Re: DLS ma41 Щелчки после выключения .
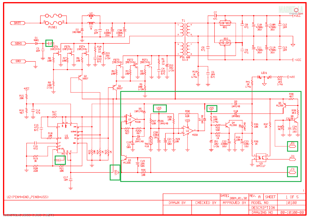
Интересно... рем отк.,но продолжает работать до срабатывания защиты и по кругу пока видно какая то ёмкость не разрядится, капать надо Вложение 1035594 Вложение 1035596 выделенное, откуда реально рем может подпитываться так это Q5 (альтернативный рем. высокоуровневый вход).
Re: DLS ma41 Щелчки после выключения .
Цитата:
Сообщение от
Fenox
Добавил видео с замером напряжения на клемме ремота
Похоже ГУ тормозит с отключением ремота,видео об этом говорит полностью.,
Re: DLS ma41 Щелчки после выключения .
Цитата:
Сообщение от
gena60
Похоже ГУ тормозит с отключением ремота,видео об этом говорит полностью.,
Пробовал кидать перемычку с питающей клеммы на ремот - все тоже самое .
Re: DLS ma41 Щелчки после выключения .
Цитата:
Сообщение от
Fenox
Пробовал кидать перемычку с питающей клеммы на ремот - все тоже самое .
Напряжение также скачет?!Тогда в усилителе по цепи ремота нужно искать неисправность.,