Приветствую всех! Собственно вопрос в заголовке.... нужна схема предварительных каскадов этих близнецов. В нете ничего не смог найти((
Вид для печати
Приветствую всех! Собственно вопрос в заголовке.... нужна схема предварительных каскадов этих близнецов. В нете ничего не смог найти((
не секрет конечно. суть проблемы - понять, простить и отпустить))) имею такой и вроде он собран на TL084CN. хочу убить свое время на предмет "ковыряния" и убивания рабочего аппарата)))) а если серьезно, то хочу разобраться в схеме и сравнить ее с другими имеющимися усилками. понимаю, что ничего особенного там нет и без схемы медленно разберусь, но с инструкцией проще. очень странно, но в сети так и не смог ничего на них найти!!!
на сколько плох 084? имеет ли смысл чем-то заменять?
спасибо. может тогда gena60, просветите по поводу скорострельности и др. параметрам усилков.
от чего зависит скорость в усилителе? ОУ, транзисторы в УМ, схемотехника, кондеры или еще что?
имеется авто ауди седан с шумкой дверей, ГУ сони 575, Art Sound AS 6.2, Phantom PSA 4.120(в стоке), Alpine SWG-1044 (ЗЯ -18л), сила 25кв, акустика 4кв. Играет, как мне кажется все очень приятно и детально (для меня). Очень нравится как воспроизводятся ударные. резкие и хлесткие. никакого бубнения. Пробовал ставить блаупункт 475 (все вх. кондеры пленка, проходные силм2, добавлены конд в первичку и вторичку, пропайка и 2.5кв дублирование большинства дорожек, ОУ только для гейна, остальное вырезано, сначала NE5532 потом поменял на OPA2134.) но играет не так. нет такого же баса...
Многое зависит от схемы предварительного каскада,чем меньше в нём препятствий для сигнала,тем лучше себя чувствует выходной каскад.Я был всегда за паскроссы,которые в звуке лучше процессорных систем будут.Преимущество в них очевидно - дорого конечно построить,но результат иной будет однозначно.Процессор в этом универсален и не требует затрат в подборе компонентов кроссовера.Примерно так в общем смысле выглядит.,
так по этой статье и делал все изменения. вплоть до удаления всех кроссов, кроме гейна. оставил по одному ОУ на канал. сравнивал по канально переделки и разница была заметна в лучшую сторону. НО не хочет он играть приятно((( в сравнение с тем же Phantom PSA 4.120
---------- Сообщение добавлено 14.10.2016 в 09:15 ----------
не совсем понял. т.е. если голова позволяет резать сигнал своими фильтрами, можно убрать все предварительные каскады на ОУ и сигнал подавать на УМ? а как согласовать по уровню и сопротивлению? вместо гейна обычный переменный резистор?
---------- Сообщение добавлено 14.10.2016 в 09:24 ----------
сейчас еще подкинули на халяву Mystery MJ 5.400. заменил NJM4560D на китайские OPA2134(только что пришли с али). появилось шипение, которое слышно с вод сиденья. его уровень не зависит от громкости и наличия межблоков. значит это собственные шумы усилка и видимо го..но а не OPA2134)))).
и насколько она это хорошо делает вопрос спорный...
Да, можно, если входное сопротивление УМ и его чувствительность это позволяют... только переменник должен быть весьма хорошего качества... В домашке частенько такое встречается, при чем в не дешевой.
вероятность подделки велика... и не зависит от ценника((( но есть еще смысл проверить режимы работы и чистоту питания, там оно реализовано самым примитивным образом... резистор-стабилитрон-конденсатор... , бери LME49860 только не с Али...
многие темы его читал, но видимо не внимательно.... не помню чё то))
---------- Сообщение добавлено 14.10.2016 в 23:31 ----------
а не дешевый переменник это какой?
питание организовал на стабилизаторах lm7815\7815. кондер только родной оставил. надо бы увеличить.
ну например такой или иной, но с похожими характеристиками...
ну придется наверное кое что перечитать заново...
В схеме стоит обратить внимание на токи покоя, на качество конденсаторов межкаскадных и по обратной связи... и т. д., все собирается по крупицам для хорошего звука...
у своего "замученного" блау гта 475 два канала пустил на прямую через переменный резистор 50к(на входе оставил пленку 4.7мкф в одном канале и 9.4мкф в другом). еще 2 оставил на одном ОУ в гейне. буду слушать в машине что получилось.... но очень слабое шипение осталось на каналах где ОУ, а в обрезаном полная тишина. судя по уровню, похоже мало 50к. надо чуть-чуть добавить будет.
послушал. разницы в кондерах не заметил. видимо 4.7 вполне хватает для фронта (в гу стоит фнч 60гц). звук на много чище и приятнее стал в обрезанных каналах(на сколько хватает моих представлений в качестве). наводок никаких не ловит. щелчков и прочего шума от вкл\выкл не наблюдал. назрел вопрос! почему даже на одном ОУ пред так меняет звук в не хорошую сторону??? дело в плохом ОУ? сейчас стоит NE5532AP. если поставить LME49860 будет разница с обрезанными каналами?
Пр это не забывайте:
Вложение 1069164
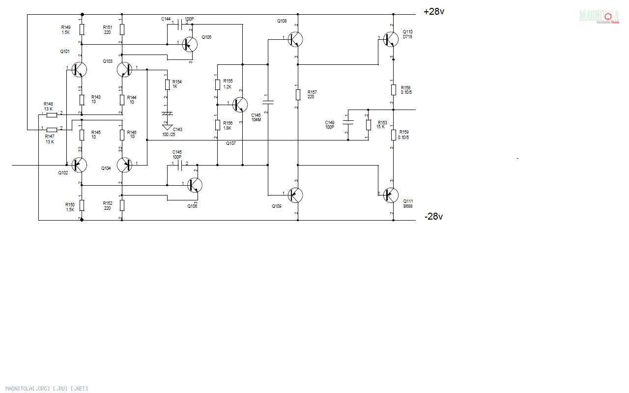
еще попытался установить "0" и ток покоя на выходниках Phantom PSA 4.120, но столкнулся с проблемой. Ноль регулируется легко, а вот ток покоя никак. Он вообще не меняется и еще увидел сильные отличия в номинале сопротивления на плате. Может я что не правильно понял???
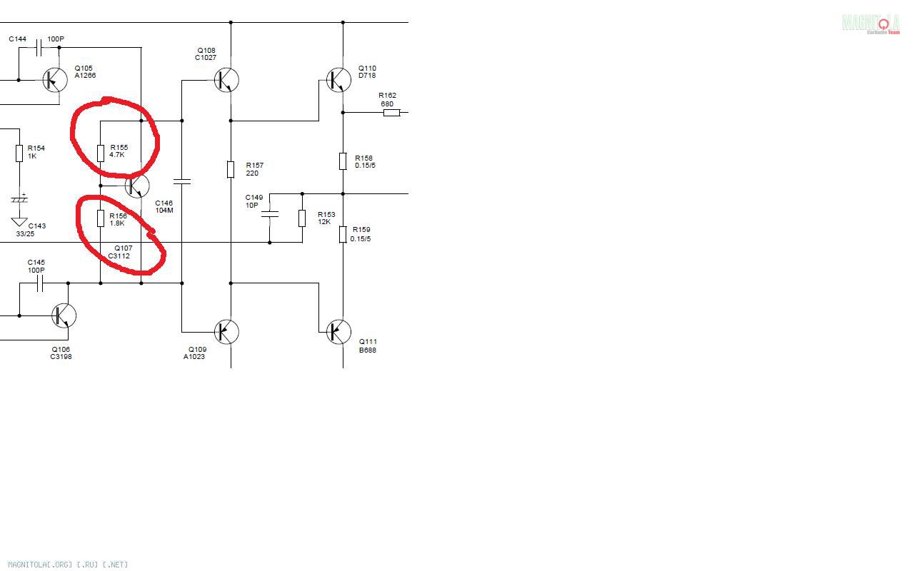
В стандартной схеме "ланзар" сопротивление R155, R156 обычно 4.7к и 1.8к, у Phantom PSA 4.120 сопротивление R155 равно 1.2к. Это нормально??? Может по этому ток покоя не могу поменять?
Вложение 1071430
Вложение 1071432
на втором фото левый подстроечный резистор кручу. он был 1.8к его заменил на 2.2к переменный
---------- Сообщение добавлено 25.10.2016 в 22:50 ----------
ой. не так прочитал))) измеряю на ногах больших сопротивлений у выходных транзисторов.
Вложение 1071460
Если у вас не как не регулируется ТП то Диф.К. и УН в глубочайшей коме, если не трудно укажите что у вас стоит здесьВложение 1071500 на вашей плате вижу но не уверен, так точней будет и не плохо бы указать Uпит+-. и прежде чем устанавливать ТП, тран-р который спрятался за зелёным конденсатором установить непосредственно на теплоотвод, а то будет тебе ток покоя потом. и да 1.2к эт мало. или хватит но Б-Э тогда будет ом 330-430, баланс можно или нужно будет вводить только после предварительной установки ТП или вообще не потребуется.
По сути у Вас делитель в смещении напряжения на базе транзистора,поэтому подстроечные резисторы нужно ставить последовательно к R155,R156 и смотреть изменения,что будет по току на резисторе,в котором измеряется напряжение.Рассчитывается по закону Ома(о погрешности постоянных резисторов не забывайте - она может и 20% быть).,
более точно разобрался с R155,R156 и номиналом деталей.
Вложение 1071682
похоже надо наоборот 1.8к оставлять, а 1.2к уменьшать. заметил еще одно отличие, что питание (+- 15)со стабилитронов идет только на ОУ! Q101-Q104 запитаны от основного источника(+- 28). и Q107 (видимо термо-стабилизация) расположены не на радиаторе....
Да нет 155-156 лучше местами поменять, при уменьшении 156 ток покоя будет увеличиваться при увеличении уменьшатся с 155 противоположно, плохо что эмиттеры ДК опираются на не стабильное но не страшно, если также не желает выставляться уменьшай симметрично R151-152 пошагово на 180-150-120 100-82-47 или другие близкие, чем больше в пределах разумного ток( 10-12mA) транзисторов q105-106 тем лучше( работают в классе А, чем дальше отсечка тем лучше для звука) можно подобрать и R 147-148( по 10к думаю будит близко) а лучше разбить их пополам( 2по 5.6к) и шунтировать мкф по 100 по центру, желательно уменьшить и R157 до 150ом примерно.
может кто слушал этот "ланзар"? имеет ли смысл в стандартных усилителях пытаться приблизиться к подобным номиналам элементов?
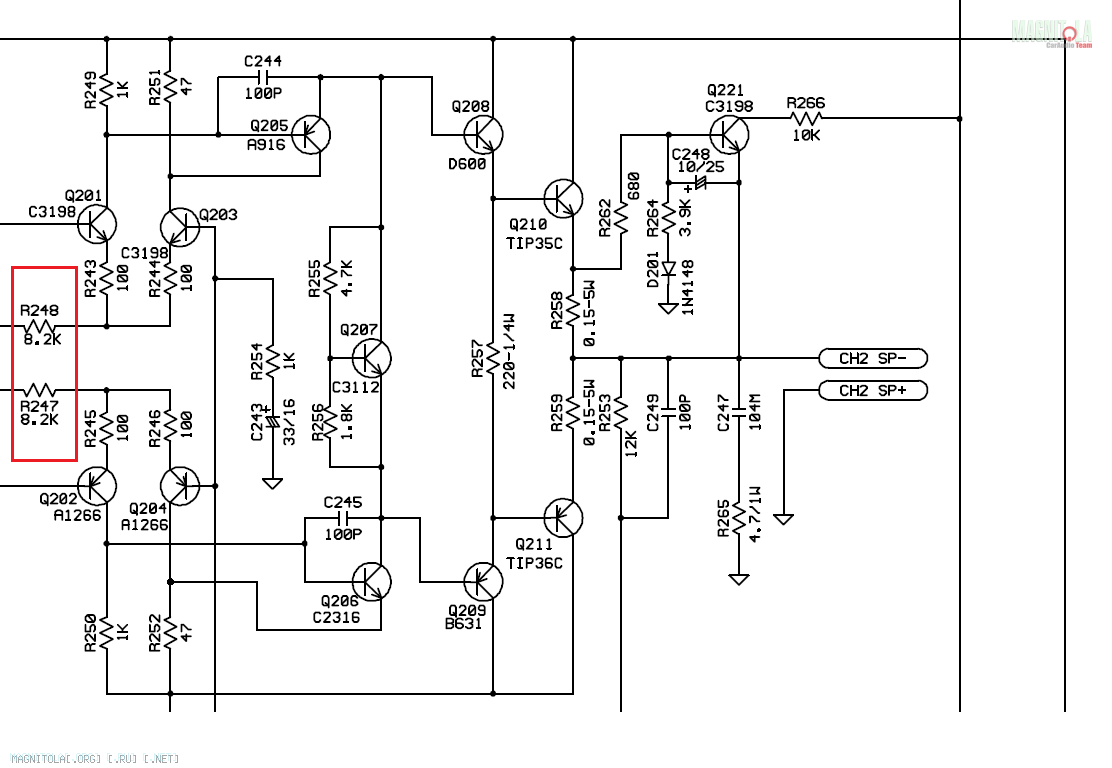
Вложение 1071880
Номиналы просчитывают под нужные режимы исходя из имеющийся активной составляющей, вот картинка с минимальными изменениями и более мене правильными режимами Вложение 1071960 Вложение 1071962 нужно учесть что приведённые циферки в результате моделирования могут отличатся и зависят от активных компонентов, осторожность и понимание то что вы делаете не отменяется.