Вложений: 2
mystery mk 4.80 стабилизатор 15в
Всем привет. принес знакомый сей усилок. решил сделать твик, начал со стабилизаторов на 15в. выпаял стабилитроны и баластные резисторы и решил включить без них , в итоге постоянно горит КРАСНАЯ лампочка даже уже со впаяными новыми интегральными стабилизаторами :facepalm:
подскажите пожалуйста куда смотреть ... вот в этой цепи возможно транзисторы сгорели во всех каналах или что то еще?
Вложение 1109018
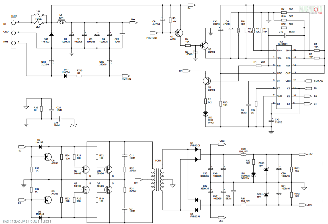
полная схема :
Вложение 1109048
Re: mystery mk 4.80 стабилизатор 15в
Цитата:
Сообщение от
martin0
решил сделать твик
Правда интересное занятие? Особенно когда оно не работает.
Цитата:
Сообщение от
martin0
начал со стабилизаторов на 15в
В данном случае стабилитроны ни чуть не хуже, а может и лучше, чем м\с. Цитата:
Сообщение от
martin0
подскажите пожалуйста куда смотреть ... вот в этой цепи возможно транзисторы сгорели во всех каналах или что то еще?
Пока не заменю все транзисторы....(Шурик).
P.S. Возьми тестер и позамеряй что происходит, а потом уже можно будет думать что делать.
Re: mystery mk 4.80 стабилизатор 15в
Цитата:
Сообщение от
Aleksey
Правда интересное занятие? Особенно когда оно не работает.
В данном случае стабилитроны ни чуть не хуже, а может и лучше, чем м\с.
Пока не заменю все транзисторы....(Шурик).
P.S. Возьми тестер и позамеряй что происходит, а потом уже можно будет думать что делать.
будем думать) к счастью не я твик делал, принесли пациента мне, если что)
почему стабилитроны тут лучше?
Re: mystery mk 4.80 стабилизатор 15в
Цитата:
Сообщение от
martin0
почему стабилитроны тут лучше?
потому, что при неправильной обвязке из стабилизатора получается отличный ВЧ генератор)))
Если он до этого работал, то верни все на место... лучше он от этого не станет...
Вложений: 2
Re: mystery mk 4.80 стабилизатор 15в
Цитата:
Сообщение от
Lexx69
потому, что при неправильной обвязке из стабилизатора получается отличный ВЧ генератор)))
Если он до этого работал, то верни все на место... лучше он от этого не станет...
вот такая обвязка стабилизаторов. тоже будет ВЧ генератор?:wink3:
.Вложение 1109556
и да кондеры у ножек стабов как тут. возможно большей емкости кондеры нужно поставить , тк на такой частоте реальная емкость меньше номинальной..
Вложение 1109560
Re: mystery mk 4.80 стабилизатор 15в
Цитата:
Сообщение от
martin0
вот такая обвязка стабилизаторов. тоже будет ВЧ генератор?
Это только схема - реализация гораздо важнее.
Цитата:
Сообщение от
martin0
и да кондеры у ножек стабов как тут. возможно большей емкости кондеры нужно поставить , тк на такой частоте реальная емкость меньше номинальной..
Довольно длинные провода до этой платы, довольно длинные провода после этой платы.....
Стабилитроны, на самом деле, вполне хорошо "поющая" штука.
Re: mystery mk 4.80 стабилизатор 15в
Да речь то темы последствия, а не про поющие стабилитроны( Горит лампочка защиты и немного лампочка power (менее пол накала), что странно. нету номинального напряжения во вторичке. на irf3205 12.6в ...на выпрямительных диодах 0.5в
Re: mystery mk 4.80 стабилизатор 15в
Да у тебя усь в защите..
У ШИМ проверь что происходит...
Но без ослика тяжко.
Вложений: 2
Re: mystery mk 4.80 стабилизатор 15в
Цитата:
Сообщение от
Lexx69
Да у тебя усь в защите..
У ШИМ проверь что происходит...
Но без ослика тяжко.
На днях появится. еще бы понять откуда то двигаться с осциллографом?( т.е. какие элементы вводят в режим защиты усь.. с ШИМ то че могло случится если усилок включили без стабилизаторов 15в?
Вложение 1111124
грешу на каскады УМ. вот цепь R316/R311/R314/Q301/Q303 и R317/R312/R315/Q302/Q304 мне не особо понятно ее назначение..для задания начального смещения?
Вложение 1111126
Re: mystery mk 4.80 стабилизатор 15в
для начала берем даташит на tl494...