Добрый день. Ищу схему усилителя BS171-030B, устройство AS-D12A SLIM HURRICANE. Проблема в постоянно включенном усилите. Гугл не дал результатов.
Вид для печати
Добрый день. Ищу схему усилителя BS171-030B, устройство AS-D12A SLIM HURRICANE. Проблема в постоянно включенном усилите. Гугл не дал результатов.
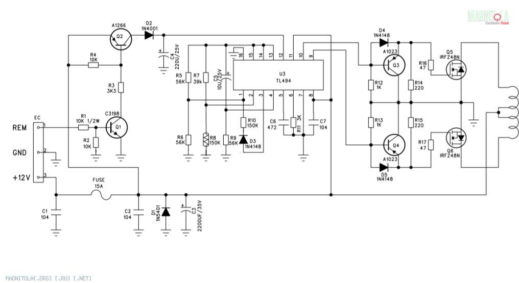
Даже при отключенном REM, всё равно включен постоянно. Может у кого был опыт с похожим усилителем или кусок схемы с TL494.
Проблема довольно банальная, ищи от ремоута ключи, которые подают питание на 494-ю... какой то из них в пробое или в их обвязке что погорело.
Схема управления там довольно примитивная, все то же самое, что и в 90% бюджетных усилителей.
Ориентир - 12 нога TL-ки
Вложение 1317515