Реле задержки включения усилка
Всем доброго времени суток. Сильно только не пинайте, не нашел ничего похожего :) В общем на борту имеется carpc, источник звука - внешняя звуковушка creative x-fi 5.1 surround, 5-канальный усь jbl gto 5355, какие-то панасонивские колонки и саб jbl gto1260br. В момент, когда подымается винда и инициализируютмя дрова звука проиходит громкий ПУК, а точнее БАХ. Слышал, что лечитмся установкой реле с временной задержкой. Требуется задержка максимум порядка полутора минт. Понимаю, что тема не автозвука, но думаю у "магнитольщиков" тоже может присутствовать такая беда. Собственно вопрос, есть ли готовое решение данного вопроса. Или кто знает как сваять самому такое реле? Заранее спс.
Re: Реле задержки включения усилка
Re: Реле задержки включения усилка
Благодарю за ответ. У меня infill стоит, LPT порта нет. По сему не вариант. Ищу другие пути
Re: Реле задержки включения усилка
Цитата:
Сообщение от
spoiler4
Благодарю за ответ. У меня infill стоит, LPT порта нет. По сему не вариант. Ищу другие пути
Отсутствие LPT проблема недорого решаемая :
http://www.computermarket.ru/main/ca...id/116196.aspx
http://www.computermarket.ru/files/s...A7AE45A193.jpg
Но вот как поведёт себя программа с переходником - х.з. :)
Моё видение - управление вкл., а ещё очень важно ВЫКЛ. ( при выключении РС не бахает?) должно осществлятся програмно, реле задержки тут не поможет, хотя это самое простое решение - 2 резистора, конденсатор, полевик.
Re: Реле задержки включения усилка
Цитата:
Сообщение от
Rover
хотя это самое простое решение - 2 резистора, конденсатор, полевик.
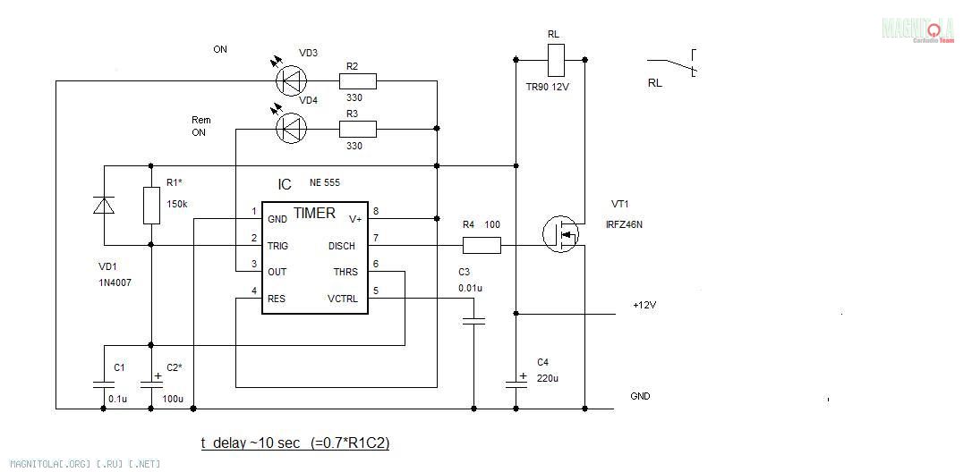
Вот этот вариант для меня более приемлем. Я так понимаю эта схема вешается в разрыв ремоута? А более подробно можно как сваять сие чудо? При выключении не бахает.
Re: Реле задержки включения усилка
на счет карПК - не в теме
Себе ставил реле включения в систему. Брал в Электромонтаже обычное 12В реле времени, ставил в разрыв ремоута.
Но, если можно решить программно - думаю лучше сделать программно
Re: Реле задержки включения усилка
Воо, чет похожее нашел. http://www.masterkit.ru/main/set.php?code_id=24770
Ни кто не использовал такую приблуду. У этой штуки требования максимальный ток нагрузки 75А. А уси в среднем сколько потребляют?
На фоне этой шняги программно точно не вариант, если она проканает. Комп не самолет, нагружать лишним ПО не хочется.
Вложений: 1
Re: Реле задержки включения усилка
Re: Реле задержки включения усилка
Эмм, красивая схемка :) В чтении схем не бум-бум, буду искать человека, который сможет изготовить. А что по поводу masterkita, каунает?
Re: Реле задержки включения усилка
Цитата:
Сообщение от
spoiler4
Эмм, красивая схемка :) В чтении схем не бум-бум, буду искать человека, который сможет изготовить. А что по поводу masterkita, каунает?
неа, не канает.
если ставить микро-реле ну типа с контактами на 3А то смело можно убирать транзистор и вешать катушку реле прямо на выход таймера.
зы: спаять не проблема, если что пиши в личку.