+1!!! Совершенно верно!!!
Вот на этом http://www.chipdip.ru/product/b-1009n-70.aspx и одном реле чтоб обратную логику включения вентиляторов получить организуется совершенно просто и надёжно
Вид для печати
+1!!! Совершенно верно!!!
Вот на этом http://www.chipdip.ru/product/b-1009n-70.aspx и одном реле чтоб обратную логику включения вентиляторов получить организуется совершенно просто и надёжно
У меня есть вот такое устройство, Вложение 192561 от компьютерного БП. Если будет использовано принудительное охлаждение, думаю сгодится. В нормально режиме, напряжение, подаваемое на вентилятор, порядка 6В. Что было вполне достаточно для БП. Вентилятор 120x120. Шума, издаваемого вентилятором, практически не слышно.
я б каждый дин в колонку 40 литров с настройкой порта 40 гц - 10 мс на 50 гц на слух незаметно, а бас будет огого для домашних 6,5"
Вот у меня и появился трансформатор, он превзошел все мои ожидания! Посмотрите на вторичку. Это же нечто! ))) Вот фотографии Вложение 192793Вложение 192795
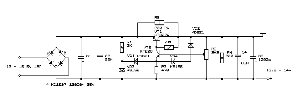
Теперь думаю о системе стабилизации. Напряжение на выходе порядка 16 В. Есть транзисторы КТ827А, 4 штуки, думаю использовать их в параллели. Есть еще всяко-разный хлам, надо разобраться.
Примерная схема такова, будем думать. Вложение 192801
Транс зачетный, больше смахивает на сварочник))) Как его роботоспособность? Я бы ТО провел.
Проект временно заморожен.
ЧЕРНОВОЙ ВАРИАНТ стабилизатора собран, вот некоторые фотографии из процесса сборки. Про эффективность данного стабилизатора пока ничего сказать не могу, после тестов и доработки отпишусь. Работа идет медленно, потому что есть и другие задачи.