-
Вложений: 2
Есть желание доработать Fusion fbs 602
Здравствуйте, имеется данный усилитель и кишки от prology atb 1200. Хотелось бы поднять выходную мощность мостом с фюжена ватт до 300 , используя кишки пролоджи.
Пн фюжена даёт при питании от 12в +-21в,пролоджи от тех же 12в даёт +-35в,Выходные транзисторы одинаковые.
Пока есть несколько вариантов.
1 перепаять транс спролоджи или перематать его,по размеру он больше чем у фюжена и поменять транзисторы пн и диодные сборки.
2 добавить выходные транзисторы (желательно чтоб не покупать пока другие) или заменить на другие более мощные. Выставить ток покоя.
Как это все лучше реализовать?
-
Re: Есть желание доработать Fusion fbs 602
-
Re: Есть желание доработать Fusion fbs 602
Цитата:
Сообщение от
FFZ
Прочитал от начало до конца,в голове уже такая каша.
А похожих статей как у вас по моему усилителю нет((
Хотелось бы чтоб в этой теме подсказали,ну и если можно указали на фото что к чему.
Обозначение элементов разное на платах у производителей?
-
Re: Есть желание доработать Fusion fbs 602
Цитата:
Сообщение от
gtblack1988
Прочитал от начало до конца,в голове уже такая каша.
А похожих статей как у вас по моему усилителю нет((
Хотелось бы чтоб в этой теме подсказали,ну и если можно указали на фото что к чему.
Обозначение элементов разное на платах у производителей?
раз логику не уловил, тогда забей на эту затею.......
-
Re: Есть желание доработать Fusion fbs 602
Ключи пн заменю и диодные сборки это точно,так же усилю дорожки. Покупать выходные транзисторы не хотелось бы,а использовать те что есть.
Можно же их заставить работать вместе и что для этого нужно? Питания хочу поднять,но вот на сколько,хочу использовать кольцо от пролоджи. Подскажите если не сложно.
---------- Сообщение добавлено 15.02.2016 в 00:02 ----------
Частота пн 39KHz между любыми выходами.
Размотал транс от пролоджи,ферид покрыт зелёной краской. Размеры наружнии ф37мм,внутриннии ф22мм,высота 16мм.
Сколько читал,на память пишут что первичка 5-6 витков ,вторичка от 10 вроде.
У пролоджи первичка из 12 жил вроде 7 витков.,вторичка 4 жилы 22витка.
-
Re: Есть желание доработать Fusion fbs 602
Цитата:
Сообщение от
gtblack1988
Размотал транс от пролоджи,ферид покрыт зелёной краской. Размеры наружнии ф37мм,внутриннии ф22мм,высота 16мм.
Сколько читал,на память пишут что первичка 5-6 витков ,вторичка от 10 вроде.
У пролоджи первичка из 12 жил вроде 7 витков.,вторичка 4 жилы 22витка.
зачем это было сделано? с какой целью/задачей?
чтоб добыть кольцо?
если так, то странный выбран путь, т.к. для получения пришлось убить готовый к применению трансформатор.........
что вообще Вы хотите сделать? в чём конечная цель?
-
Re: Есть желание доработать Fusion fbs 602
Пролоджи все равно шел в разбор. Да и охото самому намотать трансформатор. Сейчас заново читаю вашу тему.
---------- Сообщение добавлено 15.02.2016 в 15:53 ----------
Цель получить на выходе 300ватт чистого сигнала иии около того. С минимальными затратами.
-
Re: Есть желание доработать Fusion fbs 602
Цитата:
Сообщение от
gtblack1988
Цель получить на выходе 300ватт чистого сигнала иии около того. С минимальными затратами.
не получишь ты этого в стабильном и долговременном режиме работы.....
каким бы ты трансформатор не сделал и как бы не поднял вольтаж питания УМ........ банально теплоёмкости корпуса не хватит, греться усилитель будет аки утюг.......
-
Re: Есть желание доработать Fusion fbs 602
Цитата:
Сообщение от
FFZ
не хватит, греться усилитель будет аки утюг.......
Буду решать проблемы по мере поступления))
Пока не добрался до дома и компа,подскажите ,нашёл медную проволку на работе,с катушки электромагнита от пускателя, диаметром 0.5мм ,для пн не очень она?
-
Re: Есть желание доработать Fusion fbs 602
0.5 мм провод пойдет можно и потолще, иначе много жил надо набирать для достаточного сечения. Но на 300 ватт даже не рассчитывайте.. Ватт 150 можно.
-
Re: Есть желание доработать Fusion fbs 602
Цитата:
Сообщение от
kitafonchik
0.5 мм провод пойдет можно и потолще, иначе много жил надо набирать для достаточного сечения. Но на 300 ватт даже не рассчитывайте.. Ватт 150 можно.
Понимаю что надо будет больше жил делать.
Пока нашёл только такой,есть проволка с трансформатора пролоджи 0.7 но как с качеством изоляции я не знаю. Какое сечение желательно?
-
Re: Есть желание доработать Fusion fbs 602
Вот .. Из-за скин эффекта слишком толстый не стоит брать :http://uploads.tapatalk-cdn.com/2016...f3fa674240.jpg
А так есть программа для расчета импульсных трансформаторов. http://cxem.net/software/excellentIT.php
-
Re: Есть желание доработать Fusion fbs 602
Цитата:
Сообщение от
gtblack1988
Понимаю что надо будет больше жил делать.
Пока нашёл только такой,есть проволка с трансформатора пролоджи 0.7 но как с качеством изоляции я не знаю. Какое сечение желательно?
а пишешь что тему читаешь........ там же всё разжёвано и прога есть соответствующая по моделированию и расчёту трансформатора.....
-
Re: Есть желание доработать Fusion fbs 602
Программу ещё не ставил,поинтересоваться какой диаметр лучше. Пока прочитал несколько страниц.
-
Re: Есть желание доработать Fusion fbs 602
-
Re: Есть желание доработать Fusion fbs 602
Сходил в радио товары. . .
Феритовых колец нет,но слава богу есть много оборотные резисторы,взял пока 2 на 5ком.
-
Вложений: 2
Re: Есть желание доработать Fusion fbs 602
В общем было немного времени вечером,сравнил схемы ключей пн,с замером номиналов резисторов,проверил транзисторы.
Сначало перепаял 2 транзистора,проверил работу,нагрев и потребляемый ток самого усилителя убедившись что все норм,добавил ещё 2 ключа и так же проверил работу ток потребления на хх при 12.1В. питании 0.28А ,все ок.
-
Re: Есть желание доработать Fusion fbs 602
Прошу помощи в подсказке :
1) подключение ещё комплекта выходиков.
2) на какой вольтаж мотать транс. 36 или 40в?
-
Re: Есть желание доработать Fusion fbs 602
Цитата:
Сообщение от
gtblack1988
Прошу помощи в подсказке :
1) подключение ещё комплекта выходиков.
2) на какой вольтаж мотать транс. 36 или 40в?
1 - На выход усилителя ? - это зависит от сопротивления нагрузки. Если 4 Ома, то достаточно 1 пары, если 2 (3) Ома, то, 2 пары транзисторов. Но, в любом случае - вторая пара лишней не будет.
2 - 36В - обычно (в 99 из 100) вполне достаточно.
-
Re: Есть желание доработать Fusion fbs 602
Цитата:
Сообщение от
Sigarovod
1 - На выход усилителя ? -
2 - 36В - обычно (в 99 из 100) вполне достаточно.
Да. Но как правильно это реализовать?питание параллельно,выход через резистор,а управление? Ещё какой номинал выходных резисторов выбрать? 0.1 иии 0.33ом.
Остановился на 35в.
-
Вложений: 1
Re: Есть желание доработать Fusion fbs 602
Цитата:
Сообщение от
gtblack1988
Да. Но как правильно это реализовать?питание параллельно,выход через резистор,а управление? Ещё какой номинал выходных резисторов выбрать? 0.1 иии 0.33ом.
Остановился на 35в.
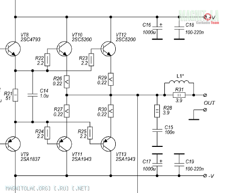
Выход усилителя Ланзар:
Вложение 951316
Как образец.
-
Re: Есть желание доработать Fusion fbs 602
Цитата:
Сообщение от
Sigarovod
Смотрел тоже эту схему.получается надо найти номинал этого резистора и добавить их.
А вот какой номинал выходного взять,в радио товарах от 0.2 до 0.33ом не было. А вот про 0.1 забыл спросить.
Спасиб
---------- Сообщение добавлено 22.02.2016 в 13:50 ----------
Можете ещё подсказать по поводу трансформатора,при расчёте в программе, выдало что вторичка должна быть 13 витков по 3 жилы (диаметр 0.7мм) мотал сначало вторичку,сверху первичку.
Мотал сразу 2 обмотки,меньше 13 точно быть не может,потом соединил начало одной жилы с концом второй. вторичку 5 витков (возможно получилось 6 витков) по 13жил,тоже соединил обмотки как и вторичку. Подключил к плате проводами и включил. Потребление усилителя 0.4А и на входе +-26 (было +-21) при питании от блока питания 12в. А должно быть при таком питании +-31.
Так вот,что у меня могло получится не так? Перемотал первичку? Если да то нужно убрать по витку с каждой обмотки или добавить вторички?
-
Re: Есть желание доработать Fusion fbs 602
Цитата:
Сообщение от
gtblack1988
Можете ещё подсказать по поводу трансформатора,при расчёте в программе, выдало что вторичка должна быть 13 витков по 3 жилы (диаметр 0.7мм) мотал сначало вторичку,сверху первичку.
Мотал сразу 2 обмотки,меньше 13 точно быть не может,потом соединил начало одной жилы с концом второй. вторичку 5 витков (возможно получилось 6 витков) по 13жил,тоже соединил обмотки как и вторичку. Подключил к плате проводами и включил. Потребление усилителя 0.4А и на входе +-26 (было +-21) при питании от блока питания 12в. А должно быть при таком питании +-31.
Так вот,что у меня могло получится не так? Перемотал первичку? Если да то нужно убрать по витку с каждой обмотки или добавить вторички?
Ну перепроверь первичку, и если шестой виток убрать, так вроде-бы напряжение и должно измениться с 26 до 31.
Цитата:
Сообщение от
gtblack1988
Смотрел тоже эту схему.получается надо найти номинал этого резистора и добавить их.
А вот какой номинал выходного взять,в радио товарах от 0.2 до 0.33ом не было. А вот про 0.1 забыл спросить.
Спасиб
В таком случае я бы 0,1 поставил парами, последовательно.
-
Re: Есть желание доработать Fusion fbs 602
Перемотал первичку(убрал один виток) и при питание 12 в на выходе +-31в,потребление усилителя 0.5А. Нечего не сгорело)) двигаемся дальше.
-
Re: Есть желание доработать Fusion fbs 602
Есть пара вопросов. Что делать с линией +-15в? Греется стабилитроны до 85градусов.(1n4744a) Баластные резисторы до 105градусов. (Резисторы 220ом)
Так пологаю увеличить номинал резистора или? Если верить программе расчёта трансформатора,то при питании от 14.5в на вторичке будет около +-40в.
2 как точно заметить ток покоя,ЭМитерные резисторы 0.1ом,на тестере минимальный режим замера 200мв. При замере на каждой паре транзисторов D818 B688 показания на тестере 00.5мв.замер делал без прогрева,на холодную,есть ли смысл заменить резисторы на многооборотные?
-
Re: Есть желание доработать Fusion fbs 602
Цитата:
Сообщение от
gtblack1988
Есть пара вопросов. Что делать с линией +-15в? Греется стабилитроны до 85градусов.(1n4744a) Баластные резисторы до 105градусов. (Резисторы 220ом)
Так пологаю увеличить номинал резистора или?
Да, если греются стабилитроны, то нужно увеличить номинал балластных резисторов. А если после этого резисторы будут греться, то закон Ома в помощь - посчитай рассеиваемую мощность на резисторе, и, быть может, номинал нужно набрать из нескольких резисторов.
---------- Сообщение добавлено 26.02.2016 в 19:23 ----------
Цитата:
Сообщение от
gtblack1988
2 как точно заметить ток покоя,ЭМитерные резисторы 0.1ом,на тестере минимальный режим замера 200мв. При замере на каждой паре транзисторов D818 B688 показания на тестере 00.5мв.замер делал без прогрева,на холодную,есть ли смысл заменить резисторы на многооборотные?
Всё-таки нужна точность замера, для начала. И прогрей.
-
Re: Есть желание доработать Fusion fbs 602
Цитата:
Сообщение от
Sigarovod
Да, если греются стабилитроны, то нужно увеличить номинал балластных резисторов. А если после этого резисторы будут греться, то закон Ома в помощь - посчитай рассеиваемую мощность на резисторе, и, быть может, номинал нужно набрать из нескольких резисторов.
---------- Сообщение добавлено 26.02.2016 в 19:23 ----------
Всё-таки нужна точность замера, для начала. И прогрей.
Увеличил с 220ом до 330ом. Греться стали меньше (резисторы до 50градусов) стабилитрон тоже стал меньше (сейчас не вспомню) вольтаж стал +-16.3в,это плохо?
Ещё посоветовали сменить транзисторы 1023/1027 на bd139/140 и С 3198 /А1266 на 1268/3200 но засада в том что в радио товарах есть в наличии только bd139 и 1268. .
-
Re: Есть желание доработать Fusion fbs 602
Цитата:
Сообщение от
gtblack1988
Увеличил с 220ом до 330ом. Греться стали меньше (резисторы до 50градусов) стабилитрон тоже стал меньше (сейчас не вспомню) вольтаж стал +-16.3в,это плохо?
Стабилитрон греется меньше - это хорошо, а увеличение напряжения до 16,3В ... непонятно, не должно. Измерь ещё раз. В идеале - нужно знать паспортные характеристики стабилитрона, и сравнить их с фактическими (измеренными).
Цитата:
Сообщение от
gtblack1988
Ещё посоветовали сменить транзисторы 1023/1027 на bd139/140 и С 3198 /А1266 на 1268/3200 но засада в том что в радио товарах есть в наличии только bd139 и 1268. .
Вот здесь не подскажу, не в теме.
-
Re: Есть желание доработать Fusion fbs 602
Заменил 2 стабилитрона,напряжение стало +-15.5
-
Re: Есть желание доработать Fusion fbs 602
Провел небольшой тест,от блока питания 12.6в 33А
В качестве нагрузки саб без короба JBL GTO 1202D.
На синусе 50герц и чистом сигнале выдаёт 38.5в,до переделки было 28в.
За минуту полторы,от саба пошёл запах катушки,выходные транзисторы нагрелись и держали температуру 70°
-
Re: Есть желание доработать Fusion fbs 602
Тран-ры KTC3200*,KTA1268* (полный аналог 2SC2240*/2SA970*) действительно лучше для диф. каскадов и замена оправдана , но в принципе и KTC3198*/KTA1266*(полный аналог 2SC1815*/2SA1015*) тоже не плохи и в данной схеме вполне достаточны если ещё и с группой GR,BR, а вот KTC1027/KTA1023 лучше заменить на 2SD667/2SB647 хотя это одно и тоже,......
-
Re: Есть желание доработать Fusion fbs 602
Сегодня сделал замер мощности на своём сабе. Чистый сигнал 50 герц 40 вольт и 4 Ампера. Сопративление динамика под нагрузкой 10 ом.
Точно такие же параметры у кикс 4.160 и у SoundStream Pic 2.600 39в 4А динамик солобарик l5 или L7 точно не помню.
-
Re: Есть желание доработать Fusion fbs 602
В общем вылетели 2 транзистора с донора,и утянули пару транзисторов в пн. Уже закупил TIP35C/TIP36C