....
Вид для печати
....
Судьи они такие судьи
Читаем правила ЕММА:
- выключатель питания источника сигнала должен управлять включением-отключением всех компонентов аудиосистемы(атак же видеосистемы,видеоигр,устройств сотовой связи,навигационного оборудования и т.п.).Если в источнике сигнала не предусмотрен обычный выключатель,допускается использование одного внешнего общего выключателя для всей аудиосистемы.
Так что если удобно вкл/выкл от АСС, можно не заморачиваЦЦа.
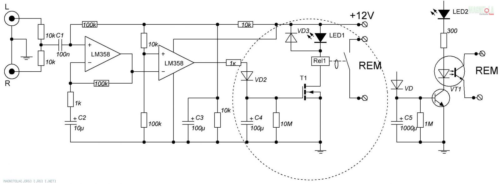
Можно сделать ремоут УМ по акустическому сигналу с ГУ.
Это отдельное ус-во, которое на соревнухах можно не заявлять.
Вложение 1150560
Так то ж ЕММА,а то - ЭММА ))) ...
Короче нельзя ничего сделать, будет кнопка.
Мафон не выключается по нажатию кнопки офф, Карл!!! И об этом кто то тут писал, а я не понял(
судя по штатке - в оем метите, адаптер высокого уровня с выходом ремоута ваше решение, по этому ремоуту и будет включатся/выключатся система.
если голова имеет can-шину - скорее всего включение/выключение стоит искать там
Не, нету кан.
Всем спасибо! Вопрос закрыт.
Ардуина, кан-шина. слова то какие вы знаете интересные...
Вложение 1150562