Да проблема была в нем!
Подключил от Аккумулятора напряжение появилось по 50вольт!
Сам усилитель еще не проверял!
Вид для печати
Включил усилитель без нагрузки потребляет 1.5 ампера
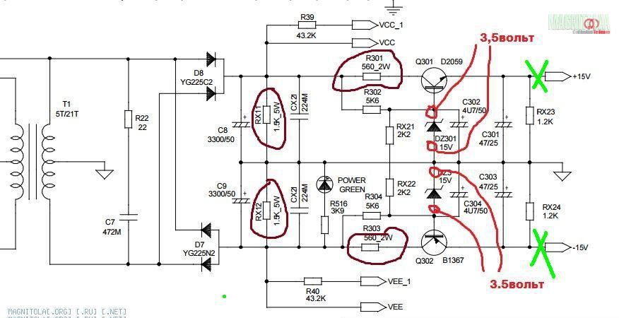
и сильно греются резисторы (на фото указал)
На стабилитроне 3.5 вольта (транзисторы в обвязке целые)
Вложение 1081550
Методика ремонта конечно немного странная- менять все подряд:facepalm:
Для начала проверьте стабилитроны, выпаяв Q301, Q302 на них должно быть по 15 Вольт.
Да когда выпаял появилось 15вольт!
Подойдут и 4565, 4580,4570, 072, 2068, 2082, 082,833,5532,5218,5221 итд итп и начинай подмену со входа, можно и проверить, вызванивая выход опера относительно питания.
Впаяйте транзисторы назад и отрежьте нагрузку от стабилизаторов
Вложение 1081568
Понял! отключил блок фильтров, и усилитель. Проверил напряжение в норме подключил фильтра просадка! на всякий случай отключил и подключил усилитель, напряжение в норме. Значит неисправность в блоке фильтров!
---------- Сообщение добавлено 28.11.2016 в 10:49 ----------
Совсем забыл сказать усилить был у человека в домашке и скорее всего вход подавался (хрен знает от чего) и спалил ОУ по входу...(это уже так подозреваю))) )
По идее, если операционник садит питание, то он должен неслабо греться. В противном случае или выпаивать или резать дорожки по питанию.