Re: Усилитель Gladen XL275c2 хлопок при включении
При таком входном УМ можно поставить пассивный гейн.
Re: Усилитель Gladen XL275c2 хлопок при включении
Цитата:
Сообщение от
Lexx69
При таком входном УМ можно поставить пассивный гейн.
Я так понимаю переменного на 50к будет достаточно?
И на что лучше заменить smd конденсатор на входе в ум, стоит 1uF 50v
Re: Усилитель Gladen XL275c2 хлопок при включении
20 килоом будет нормально, да, а конденсатор желательно поменять, правда smd тоже разные бывают....
Re: Усилитель Gladen XL275c2 хлопок при включении
Цитата:
Сообщение от
Lexx69
20 килоом будет нормально, да, а конденсатор желательно поменять, правда smd тоже разные бывают....
Получается с проца сигнал идет на переменик 20к последователь, после него нужно резистор цеплять на землю? Конденсатор нужно типа nichicon fg и какой емкости его взять?
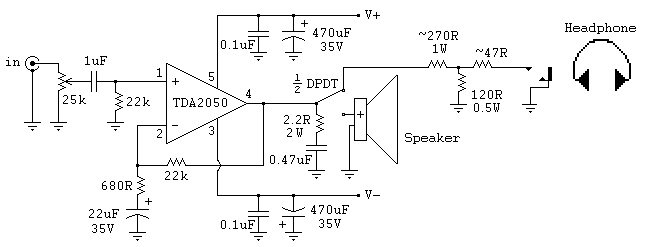
Вложений: 1
Re: Усилитель Gladen XL275c2 хлопок при включении
Вложение 1304035
Только входная часть, на остальное можно не смотреть, это для примера, что бы не рисовать...
Ставите переменник и конденсатор 4,7 мкф будет достаточно... можно электролит, можно и качественную пленку, если влезет...
Ну конечно, далее, стоило бы добавить еще RC цепочку для подавления вч помех...
Вложений: 1
Re: Усилитель Gladen XL275c2 хлопок при включении
Цитата:
Сообщение от
Lexx69
Вложение 1304035
Только входная часть, на остальное можно не смотреть, это для примера, что бы не рисовать...
Ставите переменник и конденсатор 4,7 мкф будет достаточно... можно электролит, можно и качественную пленку, если влезет...
Ну конечно, далее, стоило бы добавить еще RC цепочку для подавления вч помех...
Нарисовал схему, RC фильтр на 48КГц
Вложение 1304163
Вложений: 1
Re: Усилитель Gladen XL275c2 хлопок при включении
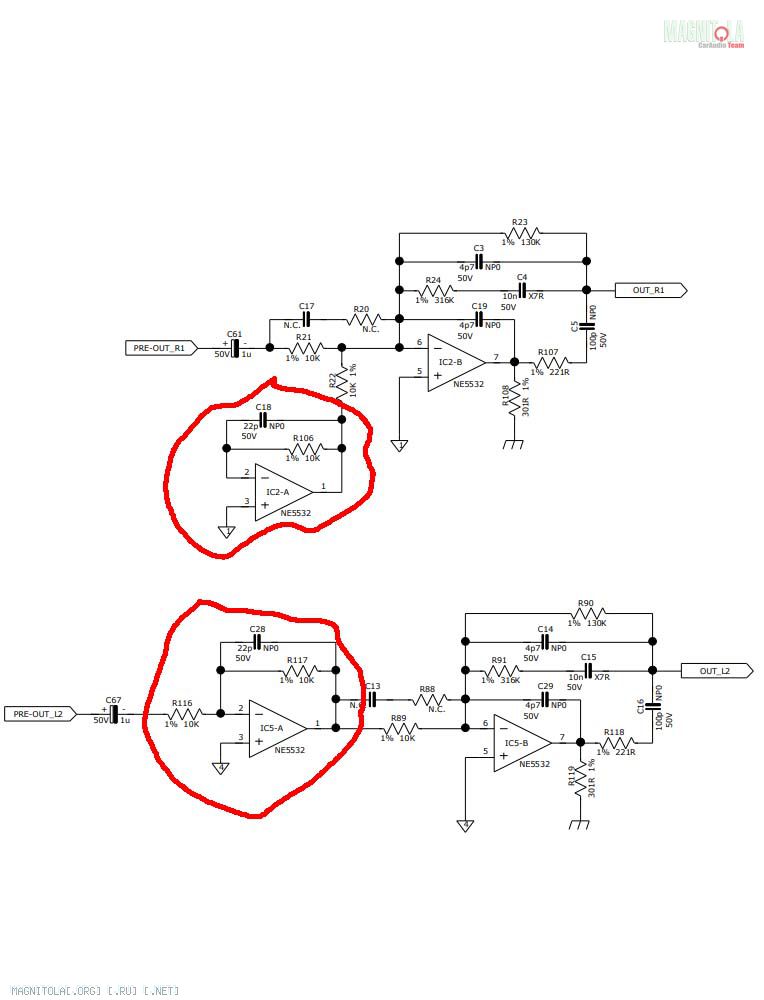
Нашел похожую схему
Включение ОУ разное в левом и правом канале.
Если отключать пред и фильтра, нужно делать одинаково в обоих каналах?
Вложение 1304165
Вложений: 1
Re: Усилитель Gladen XL275c2 хлопок при включении
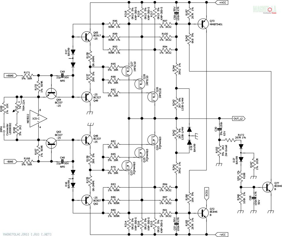
Как организована ОС в этом усилителе
Вложение 1304167
Ток покоя регулируется резистором T4?
Возможна в данной схеме регулировка нуля на выходе?
Re: Усилитель Gladen XL275c2 хлопок при включении
1. Да, нормально.
2. Это тебе не нужно, если пред отключаешь. Каналы не будут мостится, делаешь одинаково..
3. Хотелось бы узнать от чего эта схема... Вернее её кусок... Т4 задаёт смещение ноля на выходе...
Re: Усилитель Gladen XL275c2 хлопок при включении
Цитата:
Сообщение от
Lexx69
1. Да, нормально.
2. Это тебе не нужно, если пред отключаешь. Каналы не будут мостится, делаешь одинаково..
3. Хотелось бы узнать от чего эта схема... Вернее её кусок... Т4 задаёт смещение ноля на выходе...
Мост мне не нужен, значит сделаю одинаково, какой нужен вариант вверхний или нижний на схеме.
Схема от mosconi 4.200. Полчается чтоб ноль установить на выходе нужно настраивать t4?