Форум автозвука и установки музыки в автомобиль
Показано с 1 по 10 из 1564

Линейные выходы.

Древовидный режим

  1. #11
    Энтузиаст Стажер
    Репутация Репутация Репутация Репутация Репутация Репутация Репутация
    Репутация: 2910 Аватар для GruVital
    Регистрация
    30.07.2016
    Город/село
    Нижний Тагил
    Сообщений
    19
    Спасибо (Раздал)
    2
    Спасибо (Получил)
    32

    Re: Линейные выходы.

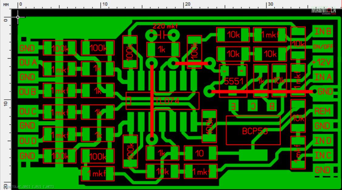
    Сделал еще один вариант предусилителя. Надеюсь кому нибудь пригодится, всем удачи. (другие варианты предусилителя можно найти ТУТ)
    ПП в архиве
    Нажмите на изображение для увеличения
Название: 4 SH PREAMP.jpg
Просмотров: 0
Размер:	220.5 Кб
ID:	1307851Нажмите на изображение для увеличения
Название: preamp tl074.JPG
Просмотров: 0
Размер:	132.0 Кб
ID:	1307853Нажмите на изображение для увеличения
Название: jD1yZI7CYK0.jpg
Просмотров: 0
Размер:	315.5 Кб
ID:	1307855Нажмите на изображение для увеличения
Название: wBP_wWadj30.jpg
Просмотров: 0
Размер:	293.2 Кб
ID:	1307857Нажмите на изображение для увеличения
Название: OPBH_mIsPoo.jpg
Просмотров: 0
Размер:	152.0 Кб
ID:	1307859

    Вложения

Социальные закладки

Социальные закладки

Ваши права

  • Вы не можете создавать новые темы
  • Вы не можете отвечать в темах
  • Вы не можете прикреплять вложения
  • Вы не можете редактировать свои сообщения
  •  
  cc by-nc-sa